Interface for Purchasing via E-Catalogs
Here you will find a general description of the Interface for purchasing via e-catalogs.
Definition of terms
For the purposes of this methodology, the following terms shall be applied:
National Electronic Tool (hereinafter referred to as "NEN") – a certified electronic tool for the recording and awarding of public contracts, which is free of charge to use and administered byt the Ministry of Regional Development,
National Infrastructure for Electronic Public Procurement (hereinafter referred to as "NIPEZ") – a set of information systems that support the processes of electronic public procurement. NIPEZ integrates systems that enable services from publishing information to electronic communication between the contracting authority and the economic operator,
Information System (hereinafter referred to as "IS") – in the context of this document, this term refers to the information systems of both the contracting authority and the economic operator,
The NEN System Administrator is the Ministry of Regional Development of the Czech Republic, Staroměstské náměstí 6, 110 15 Prague 1,
The NEN System Operator is the entity that provides services related to the operation of the NEN system,
Central ServiceDesk NIPEZ (hereinafter referred to as "CSD NIPEZ" or "ServiceDesk") – a tool for communication between NEN System Users and the NEN System Operator,
API – the data interface of the NEN system, which enables the transfer of data through the offered services.
Interface for purchasing via e-catalogs
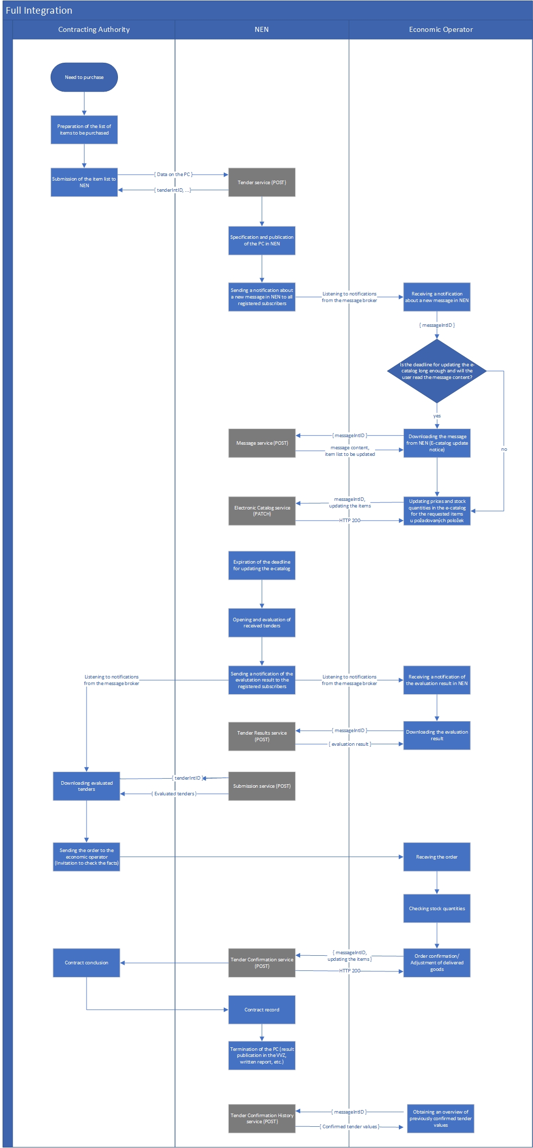
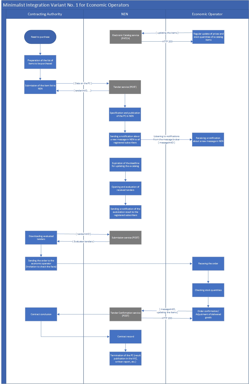
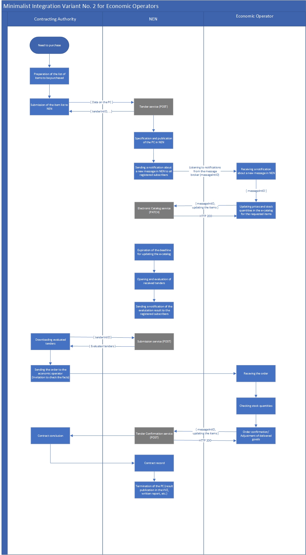
The API of the NEN system offers services for purchasing via e-catalogs pursuant to Section 215 of the Act No. 134/2016 Coll., on Public Procurement. The services are intended for both the contracting authority and the economic operator.
The contracting authority, through the services,:
initiates a procurement procedure, which includes a list of purchased items, their quantities, and delivery dates. In this process, the contracting authority will specify which dynamic purchasing system (hereinafter "DPS") or framework agreement (hereinafter "FA") will be used for awarding the public contract,
specifies the deadline for updating the e-catalog,
obtains received and evaluated tenders,
has the option to obtain a list of current economic operators in the DPS/FA.
The economic operator, through the services,:
receives e-catalog update notices,
administrates the e-catalog,
confirms the offered values,
has the option to view the history of the confirmed tender values,
has the option to check the ranking of tenders according to automatic evaluation in the NEN system.
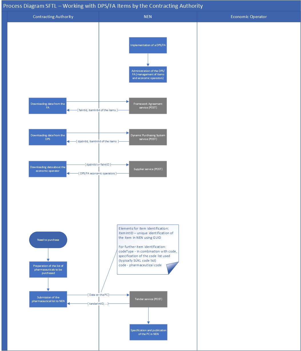
The API offers the following services for contracting authorities:
DynamicPurchasingSystem – obtaining DPSs in which NEN System Users can award public contracts using e-catalogs,
FrameworkAgreement – obtaining FAs in which NEN System Users can award public contracts using e-catalogs,
Supplier – obtaining information about economic operators in the selected FA/DPS,
Tender – initiating the awarding of a public contract using e-catalogs,
Submission – obtaining received and evaluated tenders. Messages about processed tender evaluations are sent via a message broker.
The API offers the following services for economic operators:
ElectronicCatalog – service for managing the e-catalog,
TenderResults – service for obtaining the results of the specified public contract. Messages about available results are sent via a message broker,
TenderConfirmation – service for modifying/confirming offered values,
TenderConfirmatonHistory – service for obtaining the history of offered values for the specified public contract,
Message – receiving messages about e-catalog updates. Messages about new notices are sent via a message broker.
The description of the process and the use of individual services is provided in the following chapter.
The current technical specification of the listed services, including the description of data sets, is always available in the form of Swagger documentation at the address: https://nen-ws.nipez.cz/PS01r/swagger/.
To access the documentation, it is necessary to submit a request to the NEN System Operator, see the chapter "Request for Access Allocation".
The interface uses Azure Service Bus. The documentation for subscribing to messages is available at: https://learn.microsoft.com/en-us/azure/service-bus-messaging/service-bus-dotnet-how-to-use-topics-subscriptions?tabs=connection-string#receive-messages-from-a-subscription
Access for setting up message subscriptions will be provided along with access credentials, see the chapter "Credentials Handover".
Process diagram




