Rozhraní pro nakupování prostřednictvím e-katalogů
Zde naleznete obecný popis Rozhraní pro nakupování prostřednictvím e-katalogů.
Vymezení pojmů
Pro účely této metodiky se rozumí:
Národní elektronický nástroj (dále jen „NEN“) – certifikovaný elektronický nástroj pro evidenci a zadávání veřejných zakázek, jehož užívání je bezplatné a jehož správcem je Ministerstvo pro místní rozvoj,
Národní infrastruktura pro elektronické zadávání veřejných zakázek (dále jen „NIPEZ“) – soustava informačních systémů podporující procesy elektronizace zadávání veřejných zakázek. NIPEZ v sobě sdružuje systémy, které umožňují služby od uveřejňování informací až po elektronickou komunikaci mezi zadavatelem a dodavatelem,
Informační systém (dále jen „IS“) – v kontextu tohoto dokumentu jsou pod tímto pojmem sdruženy informační systémy zadavatele i dodavatele,
Správcem systému NEN je Ministerstvo pro místní rozvoj ČR, Staroměstské náměstí 6, 110 15 Praha 1,
Provozovatelem systému NEN je osoba, která zajišťuje služby spojené s provozem systému NEN,
Centrální ServiceDesk NIPEZ (dále jen „CSD NIPEZ“, nebo „ServiceDesk“) – nástroj pro komunikaci mezi Uživateli systému NEN a Provozovatelem systému NEN,
API – datové rozhraní systému NEN, pomocí kterého je umožněn přenos dat prostřednictvím nabízených služeb.
Rozhraní pro nakupování prostřednictvím e-katalogů
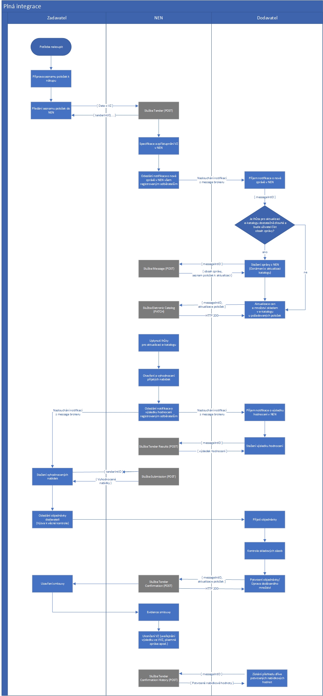
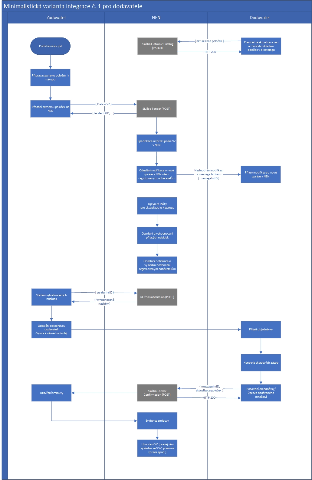
API systému NEN nabízí služby pro nakupování prostřednictvím e-katalogů dle §215 zákona č. 134/2016 Sb. o zadávání veřejných zakázek. Služby jsou určeny pro stranu zadavatele, i dodavatele.
Zadavatel prostřednictvím služeb:
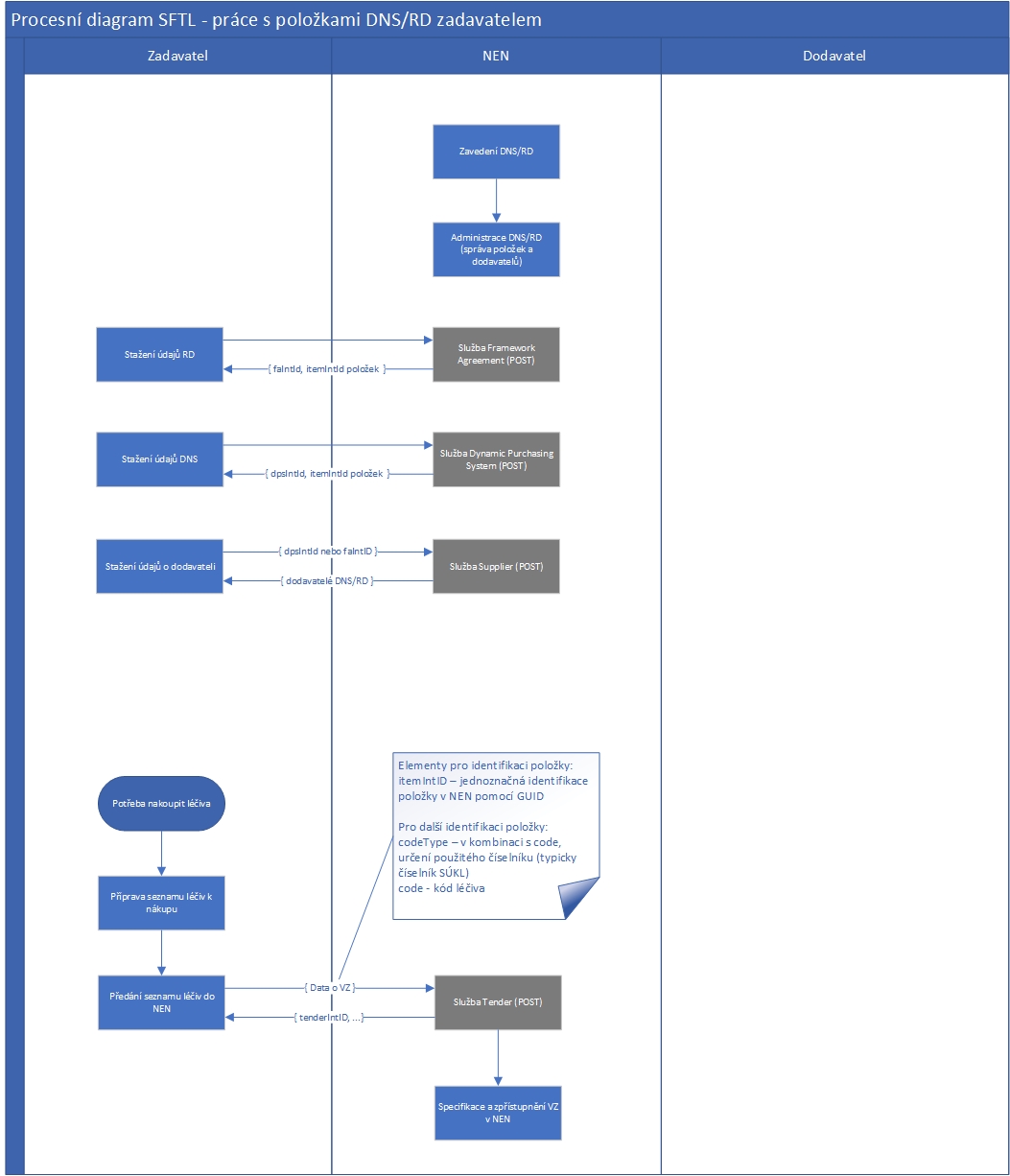
zahájí zadávací postup, jehož součástí je seznam nakupovaných položek, jejich množství a termín dodání. V rámci postupu uvede, v kterém dynamické nákupním systému (dále DNS), nebo na základě které rámcové dohody (dále RD) bude veřejná zakázka zadávána,
uvede termín pro aktualizaci e-katalogu,
získá přijaté vyhodnocené nabídky,
má možnost získat seznam aktuálních dodavatelů DNS/RD.
Dodavatel prostřednictvím služeb:
přijme oznámení o aktualizaci e-katalogu,
spravuje e-katalog,
potvrzuje nabízené hodnoty,
má možnost zjistit historii potvrzených nabídkových hodnot,
má možnost zjistit pořadí nabídek dle automatického hodnocení v systému NEN.
API nabízí pro zadavatele následující služby:
DynamicPurchasingSystem – získání DNS, ve kterých můžou Uživatelé systému NEN zadávat veřejné zakázky s využitím e-katalogů,
FrameworkAgreement – získání RD, ve kterých můžou Uživatelé systému NEN zadávat veřejné zakázky s využitím e-katalogů,
Supplier – získání informací o dodavatelích vybrané RD/DNS,
Tender – zahájení zadávání veřejné zakázky s využitím e-katalogů,
Submission – získání přijatých a vyhodnocených nabídek. Notifikace o zpracovaném vyhodnocení, nabídek je odesíláno prostřednictvím message brokeru.
API nabízí pro dodavatele následující služby:
ElectronicCatalog – služba pro správu e-katalogu,
TenderResults – služba pro získání výsledku uvedené veřejné zakázky. Notifikace o dostupných výsledcích je odesíláno prostřednictvím message brokeru,
TenderConfirmation – služba pro úpravu/potvrzení nabízených hodnot,
TenderConfirmatonHistory – služba pro získání historie nabízených hodnot uvedené veřejné zakázky,
Message – příjem oznámení o aktualizaci e-katalogu. Notifikace o novém oznámení je odesíláno prostřednictvím message brokeru.
Popis procesu a využití jednotlivých služeb je uveden v následující kapitole.
Aktuální technická specifikace uvedených služeb, včetně popisu datových vět, je vždy dostupná ve formě Swagger dokumentace na adrese: https://nen-ws.nipez.cz/PS01r/swagger/ .
Pro přístup k dokumentaci je nutné podat žádost Provozovateli systému NEN, viz kapitola „Požadavek pro přidělení přístupu“.
Rozhraní využívá pro odeslání notifikací Azure Service Bus. Dokumentace pro odběr notifikací je dostupná na adrese: https://learn.microsoft.com/en-us/azure/service-bus-messaging/service-bus-dotnet-how-to-use-topics-subscriptions?tabs=connection-string#receive-messages-from-a-subscription.
Přístup pro nastavení odběru notifikací bude předán v rámci předání přístupových údajů, viz kapitola „Předání přístupových údajů“.
Procesní diagram




